LinkedIn Success. (best guide and tricks)

$25
0 ratings

The Internet’s impact on business over the years has been, and

continues to be, profound and ubiquitous. It has enabled what

were once, local and small industries and businesses owners to

reach people around the world. Businesses can no longer define

their competition by geographical boundaries or a level playing

field where all players are bound by the same rules.

LinkedIn stands out from the other social media platforms,

because the majority of LinkedIn members log into LinkedIn with

the intention of networking with other like-minded individuals. One

of LinkedIn’s greatest benefits is its ability to enable get this ebook to know all of the path of money and

I want this!

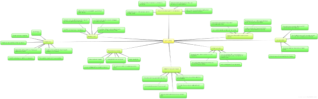
The Current State of LinkedIn ! Has over 500 million members ! Acquired by Microsoft in 2016 ! Partnered with Oracle in 2018 ! New Campaign Manager feature ! Automatically adjusts bids on sponsored content ! Businesses can gain optimal outcomes for their marketing budgets ! Customer centric marketing is more prominent Creating a Killer Profile that Converts More Leads ! Having a complete profile is the best way to increase page views and connection requests ! Show up in more searches ! Need to keep your profile up-to-date ! Make sure contact information is correct ! Include your website address ! Include Facebook and Twitter handles ! Add a Profile and Cover Photo to your Company page ! Should clearly represent your company ! Must be clear ! Must represent your products and services ! Creating Your Profile Section ! About Us should include company mission ! Should clearly state what your company offers ! Employees should have linked their personal profiles to your company page ! Include customer testimonials ! Remove old and outdated testimonials ! Include keywords ! This makes your company searchable ! Use keywords related to your industry ! Publish Content ! Publish content on a regular basis ! Should relate to your industry ! Should be on a topic you care about ! Always proofread your content before publishing How to Use Content Marketing on LinkedIn ! Focus more on increasing the intelligence of the buyer ! Should allow consumer to better understand what they are getting and why they need your products and services ! Publishing content will help you build trust with your prospects ! Creates brand and company loyalty ! Leads to longer relationships ! Anticipates the needs of your customers ! Delivers information on your products or services ! Using LinkedIn for Content Marketing ! Created tools to help businesses run effective marketing campaigns ! track and gather data ! provides help with marketing campaigns ! shows how to measure effectiveness of campaigns ! Need to know your goals for the campaign ! Finding Your Target Audience ! Must know your audience before starting your campaign ! Must consider the problems they are facing ! Must consider your solution to their problems ! Look at what you target audience is posting, sharing, and commenting on ! Consider what industry they are in ! Look at what other products and services are available to them ! Release your content regularly ! Determine which areas you will utilize ! Need to have a variety of content ! Long-form posts ! Articles ! Videos ! Sponsored content ! InMail ! Status updates ! Infographics ! Utilize Video ! Video ads make it easy to share your brand ! Most important information should appear in the first two seconds of the video ! Can use to provide previews to webinars, offer demos, or explain upcoming events Utilizing LinkedIn Groups ! Provides opportunities to connect and interact with other members ! Can see if any of your current connects are members of the group you’re interested in ! Can search groups by keyword ! Can view “Open Groups” without joining ! Closed groups must be joined to see content ! Should participate in the discussions of all the groups you join ! Helps to build connections with like-minded people ! Gives you the ability to link to your company website ! Many benefits for starting your own group ! Raises your profile ! Lets you send out weekly emails to members of the group ! Drives traffic to your company website ! Creates a community ! Expands your personal network ! Generate more leads and sales Measuring and Monitoring Your Results ! Is essential to your success on LinkedIn ! Will discover more information about your campaign ! Steer your campaign in the right direction ! Helps you achieve your goals and objectives ! Shows you which efforts aren’t working ! Utilize LinkedIn analytics ! Tracks your updates, reach, and engagement ! Utilize Google Analytics Using Premium LinkedIn Accounts ! Premium Business Account ! Helps expand your network ! Offers information about your competitors ! Provides industry trends ! Measures your company growth ! Sales Navigator ! Lead generation tool ! Advanced searches ! Helps meet more goals ! Creates more productive sales team Finding and Selling Your Prospects ! Ask for introductions ! Join Groups ! Publish Content ! Monitor Your Competitors ! Follow Influencer’s pages ! Create compelling calls to action LinkedIn Mistakes to Avoid ! Posting the wrong kind of content ! No social posts ! No family posts ! No political posts ! Setting your Profile to Private ! Adding your Connections to your email database ! Over-posting updates ! Publishing too many articles ! Spamming the members of your group ! Sending generic messages ! Self-promoting rather than social selling

Using LinkedIn as a marketing tool is a great start for generating new leads and increasing sales. LinkedIn is used by over half a billion people, with 40 percent of the members in positions of decision making. Between the mergers with LinkedIn and other useful business ideas and the purchase of LinkedIn by Microsoft, LinkedIn is set to become even bigger and reach more people, providing you and your business the opportunity to dramatically increase the number of leads you receive. Creating an engaging and informative profile is critical for turning a casual browser into a highly targeted and qualified lead. Your profile photo, along with a complete and detailed profile section and published content can help you build your brand credibility and establish you as an industry leader and encourage more
$25

LinkedIn Success. (best guide and tricks)

0 ratings
I want this!